Instance Verification Kit (IVK)
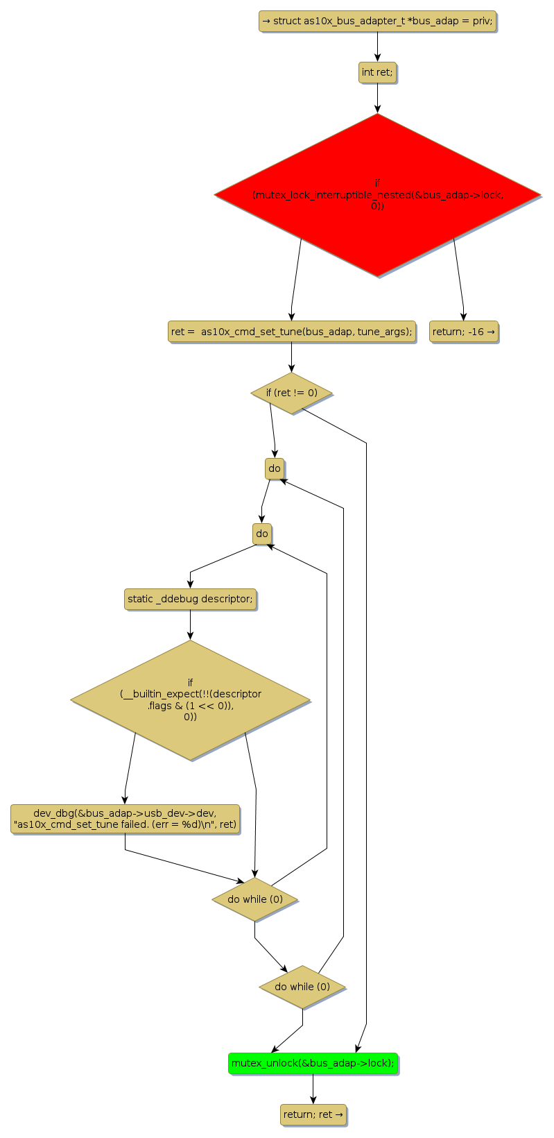
mutex lock @ [4814+41+/linux-3.19-rc1/drivers/media/usb/as102/as102_drv.c]
Instance Signature: lock
|
The Matching Pair Graph:
|
|
Function Name
|
Control Flow Graph (CFG)
|
Events Flow Graph (EFG)
|
Source Correspondence
|
|
as102_set_tune
|
|
|
[4658+14+/linux-3.19-rc1/drivers/media/usb/as102/as102_drv.c]
|